Ruskinn低氧工作站细胞领域研究——磁共振成像(MRI)示踪低氧预处理骨髓间充质干细胞修复关节软骨损伤的研究
410 人阅读发布时间:2020-07-01 15:41
图1:南方医科大学附属三院和中山大学附属五院在J Biomed Nanotechnol发表文献
使用细胞低氧工作站型号:Ruskinn低氧工作站Invivo2 300 ; 所使用的O2浓度 1%, 20%。
软骨是由细胞外基质和单一软骨细胞组成的一种乏血管、乏神经的结缔组织,其获取营养的唯yi方式是通过周围组织的弥散。基于这样的解剖及生理基础,软骨一旦损伤,其自我修复的能力非常有限。而且,因为它缺乏血管,软骨的含氧量在健康人体的浅表区域为7%到10%,相比之下,这个数值在关节腔内低至1%。因此,氧浓度是一个重要的外部因素,它对骨髓间充质干细胞的表型、周期、凋亡、迁移、分化能力都具有一定的影响。
为了减少氧浓度的差异导致的实验偏差,南方医科大学附属三院和中山大学附属五院的研究者首次将低氧条件引进超顺磁性氧化铁纳米颗粒(SPIONs)的示踪研究,使用低氧工作站模拟机体内低氧环境,探索低氧与SPIONs共同调节下骨髓间充质千细胞(BM-MSCs)的生物学行为变化。
实验中首先构建了一种新型的带有正电荷的、包裹聚乙xi亚胺和大分子硬脂酸修饰的SPIONs。在细胞层面上,通过细胞毒性实验选取标记的SPIONs的最佳浓度,然后设置常氧不标记组、常氧标记组、低氧不标记组、低氧标记组,通过对标记率、细胞周期、凋亡、活性氧、分化潜能、迁移能力和相关基因表达的检测。然后,通过MRI扫描检测低氧条件下SPIONs标记的BM-MSCs成像效果。发现低氧条件下,SPIONs标记BM-MSCs后可以保持BM-MSCs的干性,减少活性氧的产生给细胞带来的损伤,同时低氧可以促进高表达软骨相关标记物。

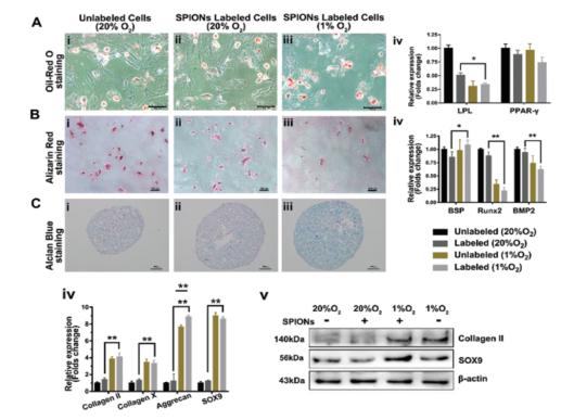
图2 SPION labeling and culture condition impact on cell pluripotency. (A) Oil red O staining for the adipogenic differentiation of BM-MSCs (i–iii) and real-time PCR analysis of LPL and PPAR- mRNA expression (iv). (B) Alizarin red staining for osteogenic differentiation of BM-MSCs (i–iii) and real-time PCR analysis of BSP, Runx2 and BMP-2 mRNA expression (iv). (C) Alcian blue staining for osteogenic differentiation of BM-MSCs (i–iii) and real-time PCR analysis of collagen II, collagen X, aggrecan and SOX-9 mRNA expression (iv). Herein, Western blot assays were used to determine the protein production of Collagen II, SOX-9 and HIF1 (v); -actin was used as an internal reference. (n = 3, ∗P < 0.05, ∗∗P < 0.01).
图三 MRI images of a cartilage defect after BM-MSC therapy. (A) and (D) MRI images of the cartilage defect 14 and 30 days after injection of PBS (control group). (B) and (E) MRI images of the cartilage defect 14 and 30 days after injection of the SPION-labeled BM-MSCs under normoxia culture conditions. (C) and (F) MRI images of the cartilage defect 14 and 30 days after injection of the hypoxia-preconditioned SPION-labeled BM-MSCs. The white arrows show the tochlear of the rat’s right legs in A, C, D, and F, and the tochlear of the rat’s left legs in B and E.
之后通过大鼠关节软骨损伤模型进行验证,发现低氧条件下标记SPIONs的BM-MSCs在大鼠体内可产生更多的软骨样细胞,对损伤的修复效果也更好。
体外和体内实验证实了低氧及SPIONs共同调节下可增强BM-MSCs成软骨分化和迀移能力,修复关节软骨损伤效果更好。
