Ruskinn低氧工作站细胞免疫治疗领域研究——细胞毒性T细胞HIF-1a/VEGF-A轴调节肿瘤进展
911 人阅读发布时间:2020-09-27 10:44
图1:剑桥大学生理发育与神经科学;工作站及气体使用情况:Ruskinn Sci-Tive
主要内容:细胞毒性T淋细胞(CTL)又称杀伤性T淋巴细胞,是机体抗肿瘤机制的重要环节,也是肿瘤免疫过继疗法主要效应细胞之一。CD8+T细胞中低氧诱导因子HIF-1α的缺失减少了肿瘤浸润和肿瘤细胞杀伤,改变了肿瘤血管生成。CD8+T细胞中HIF靶基因VEGF-A的缺失加速了肿瘤的发生,同时也改变了血管生成。人乳腺癌VEGF-A表达与CD8+T细胞浸润呈负相关,T细胞浸润与血管生成呈正相关。这些数据表明,HIF-1α/VEGF-A轴是肿瘤免疫的一个重要方面。


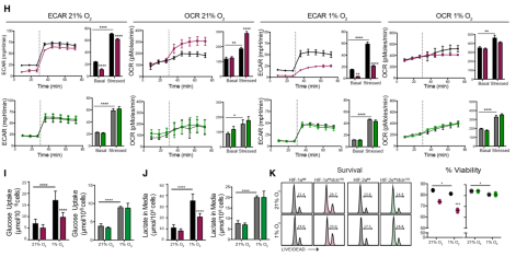
图2:.Hypoxia Promotes CD8+ T Cell Glycolytic Metabolism in an HIF-1a- but Not HIF-2a-Dependent Fashion(F) CD8+ T cells were isolated from spleens and activated with aCD3/CD28 for 48 hr, and then expanded for 3 days in IL-2 and subjected to 21% or 1% O2 for24 hr. Western blotting was performed on nuclear fractions; densitometric analyses are shown.(G) CD8+ T cells from HIF-1afl/fldlckCRE (maroon), HIF-2afl/fldlckCRE (green), and littermate controls (black for HIF-1afl/fl, gray for HIF-2afl/fl) were isolated, activated, expanded for 5 days in the presence of IL-2, and cultured for 24 hr under 21% versus 1% O2. qRT-PCR was performed for Hk2, Pdk1, Mct4, and Pgk (n = 3, error bars represent SD). (H) Extracellular acidification rate (ECAR) and oxygen consumption rate (OCR) of CD8+ T cells prepared as in (G) were measured by flux analysis, under basal conditions and after injection (dashed line) of oligomycin and FCCP (stressed) (n = 4 per genotype, error bars represent SEM).
在常氧(21%O2)和低氧(1%O2)条件下培养突变型和对照型CTL细胞(图F),当CD8+T细胞分化为效应细胞时,缺乏HIF-1a的CD8+T细胞,表现出糖酵解代谢相关基因的表达受损(图G)。HIF-1a在维持糖酵解(图H)、葡萄糖摄取(图I)和乳酸产生(图J)方面起着至关重要的作用。如流式细胞仪分析所示,缺氧和HIF-1a的缺失,降低了CD8+CTL的存活率(图K)。