北京隆福佳生物科技有限公司代理商

7

手机商铺

qrcode
商家活跃:
产品热度:
  • NaN
  • 0.10000000000000009
  • 1.1
  • 0.10000000000000009
  • 3.1
代理商

北京隆福佳生物科技有限公司

入驻年限:7

  • 联系人:

    纪小姐

  • 所在地区:

    北京 石景山区

  • 业务范围:

    技术服务、实验室仪器 / 设备、细胞库 / 细胞培养、试剂、ELISA 试剂盒、抗体、耗材、论文服务、医疗器械

  • 经营模式:

    经销商 代理商

在线沟通

公司新闻/正文

低氧/厌氧产品案例——低氧与大鼠心肌细胞OGD 研究

471 人阅读发布时间:2022-01-25 14:27

文章题目:Nobiletin ameliorates cardiac impairment and alleviates cardiac remodeling after acute myocardial infarction in rats via JNK regulation
丹参素可通过调控JNK 改善大鼠急性心肌梗死后心肌损伤,减轻心肌重构

文章出处:Pharmacology Research & Perspectives, 2021, 9(2). 中国广州医科大学第五附属医院药学院分子靶标与临床药理学重点实验室
工作站使用情况:Invivo 500
使用气体浓度:低氧(1% O2

摘要:丹参素对急性心肌梗死(AMI)诱发的心功能下降和心肌重塑有保护作用,但其剂量-效应关系及其作用途径尚不清楚。本研究采用丹参素不同剂量(7.5、15 和30 mg/kg/d)给AMI 模型大鼠灌胃21 d,在体内评估生存率、超声心动图和组织学分析;采用MTT 法、流式细胞术、Western blotting 等方法研究丹参素对H9C2 细胞的细胞毒性和抗凋亡作用。机制上,研究了MAPK 效应因子和p38 在体内的激活。结果表明,中、高剂量丹参素能明显改善心功能,减少梗死面积和心肌纤维化。中剂量对心功能的保护效果最好,而高剂量对细胞凋亡和组织学改变的保护效果最好。在体内,丹参素显著抑制JNK 的激活,这可能有助于解释自噬对AMI 诱导的凋亡的以及剂量效应关系的差异。综上,本研究提示JNK 抑制在丹参素诱导的心肌梗死抗凋亡作用中起重要作用,且中剂量丹参素在体内的抗凋亡作用最强。
低氧/厌氧产品案例——低氧与大鼠心肌细胞OGD 研究
FFIGURE 2 Nobiletin's effect on myocardial infarction and fibrosis in AMI rats. (A) Representative images of HE staining and Masson staining with different magnifications.

 
低氧/厌氧产品案例——低氧与大鼠心肌细胞OGD 研究
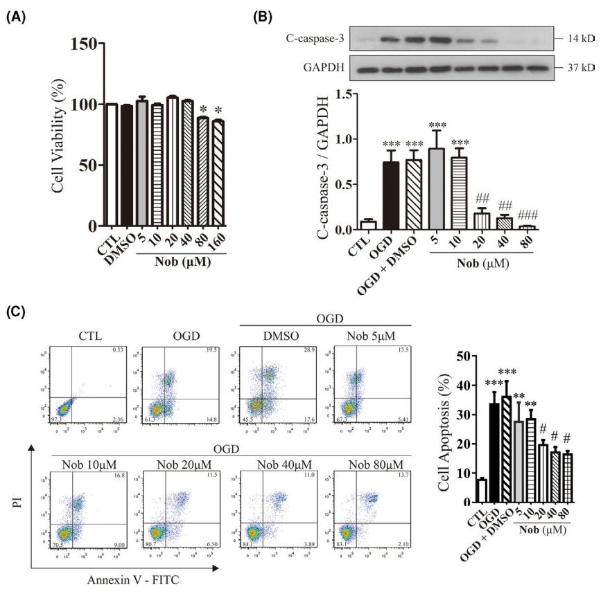
FIGURE 3 The cytotoxicity and antiapoptotic effect of Nobiletin on H2C9 cardiomyocytes against OGD treatment. (A) Cell viability was analyzed by MTT assay on H9C2 cardiomyocytes pretreated with various concentrations of Nobiletin for 24 h. (*p < .05 vs. CTL; n = 6). (B) Representative immunoblots and analysis of cleaved caspase--3 levels in H9C2 cardiomyocytes after 12 h OGD treatment in the presence or absence of 2 h Nobiletin pretreatments. The data were represented as the mean ± SEM. (*p < .05 vs. CTL, #p < .05 vs. OGD; n = 6). (C) Representative images and analysis of FITC--Annexin V/PI double stain of H9c2 cardiomyocytes by flow cytometry. (**p < .01 vs. CTL, ***p < .001 vs. CTL, #p < .05 vs. OGD; n = 6)

丹参素诱导的心肌缺血损伤保护作用与梗死面积减少和组织纤维化有关;高浓度的金钱草素(30mg/kg/天)对体内组织学检测具有更好的心脏保护作用(图2A);
丹参素对缺血损伤(OGD)的保护作用源于其对caspase- 3 的裂解和细胞凋亡的调节作用,且其作用呈剂量依赖性(图3)。

上一篇

低氧/厌氧产品案例——低氧与肿瘤放疗研究

下一篇

低氧/厌氧产品案例——肠道微生物大肠杆菌研究

更多资讯

我的询价