8 年
手机商铺
入驻年限:8 年
纪小姐
北京 石景山区
技术服务、实验室仪器 / 设备、细胞库 / 细胞培养、试剂、ELISA 试剂盒、抗体、耗材、论文服务、医疗器械
经销商 代理商
公司新闻/正文
449 人阅读发布时间:2022-02-14 11:16
文章题目:The Roles of HIF-1α in Radiosensitivity and Radiation-Induced Bystander Effects Under Hypoxia
缺氧条件下 HIF-1α在辐射敏感性和辐射诱导旁观者效应中的作用
文章出处:Front Cell Dev Biol, 2021, 9: 637454. 复旦大学放射医学研究所,上海
工作站使用情况:Invivo2 400 使用气体浓度:低氧(0.1% O2)
摘要:辐射诱导的旁观者效应(RIBE)可能对放射治疗有潜在影响,然而低氧肿瘤细胞的放射生物学影响和潜在机制仍有待确定。使用两种人类肿瘤细胞系,肝癌 HepG2 细胞和胶质母细胞瘤 T98G 细胞进行实验,研究发现,在常氧和低氧条件下,在未照射的旁观者细胞(旁观者细胞与经 x 光照射的细胞共培养或用从经 x 光照射的细胞中收获的条件培养基处理)中观察到微核形成增加和细胞存活率降低;低氧肿瘤细胞的放射敏感性低于常氧细胞,在低氧条件下旁观者细胞诱发的微核率与常氧条件下测得的相似,表明 RIBE 在低氧细胞整体放射损伤中更显著。当低氧细胞在照射前和照射过程中用二甲基亚砜(一种活性氧清除剂)或氨基胍(一种一氧化氮合酶抑制剂)处理时,旁观者效应部分减弱。此外,当仅用 siRNA HIF-1α预处理低氧旁细胞时,RIBE 稍有降低,但如果用siRNA HIF-1α处理受照射细胞,低氧 RIBE 显著降低。此外,缺氧诱导因子-1α的表达可与其他下游效应分子如葡萄糖转运蛋白 1 (GLUT-1)、血管内皮生长因子(VEGF)和碳 酸 gan 酶(CA9)在低氧辐照细胞中的表达相关。然而,来自辐射细胞的条件培养基降低了旁观者细胞中 HIF-1α的表达。目前的结果表明,在低氧条件下,辐照的HepG2 和 T98G 细胞通过增加 HIF-1α的表达降低放射敏感性,并通过降低 HIF-1α的表达和调节其下游靶基因在辐照细胞和旁观者细胞中诱导旁观者效应。

FIGURE 2 | Micronucleus induction in non-irradiated bystander cells of HepG2 and T98G under hypoxic and normoxic conditions. The bystander cells were either co-cultured with irradiated conspecific cells (CC-O2 and CC-N2) or treated with the conditioned medium (CM-O2 and CM-N2) harvested from irradiated conspecific cells under the same oxygen conditions. The ratio of bystander micronucleus (A,B) to radiation-induced micronucleus of HepG2 cells (C) and T98G cells (D) under hypoxic and normoxic conditions.

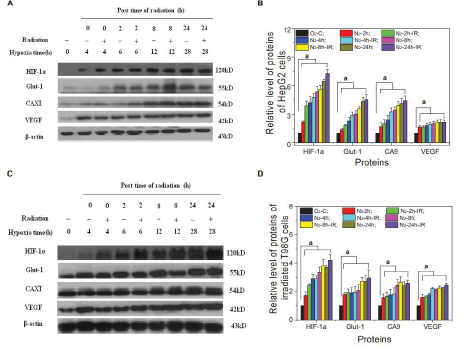
FIGURE 6 | Expression of HIF-1α and its downstream proteins in irradiated hepatoma cells. Proteins were obtained from the two cell lines of HepG2 cells (A,B) and T98G cells (C,D) at 0, 2, 8, and 24 h post 5 Gy X-ray irradiation. The expression level of HIF-1α and its downstream proteins was compared with the corresponding β-actin and then normalized to that protein from cells under normoxia conditions.
当未辐射的旁观 HepG2 细胞和 T98G 细胞与辐射细胞共培养或用在常氧或低氧条件下从辐射细胞收获的条件培养基处理时,它们的微核产量显著增加(图 2A 和 B);进一步计算表明,对于两种细胞系,在低氧条件下,旁观细胞的微核率与辐射诱导的微核率之比高于在常氧条件下检测到的微核率(图 2C 和 D);提示,RIBE 可能在缺氧细胞的整体辐射损伤反应中发挥更重要的作用。
在 HepG2 细胞和 T98G 细胞中,缺氧照射后 HIF-1α的表达均显著增加,并且随着缺氧培养和照射时间的延长而增加;在 HepG2 细胞,GLUT-1 和 CA9 的表达与 HIF-1α的表达趋势相似,而血管内皮生长因子的表达仅由缺氧诱导,而不是由照射诱导;T98G 细胞中,GLUT-1、CA9 和血管内皮生长因子的表达均因缺氧处理而增加,并在照射后 8 h 和 4 h 略有增加。表明,谷氨酸转运体-1、CA9 和血管内皮生长因子水平的变化是由其上游基因 HIF-1α激活。