文章题目:Dll4/Notch1 signalling pathway is required in collective invasion of salivary adenoid cystic carcinoma
Dll4/Notch1 信号通路在涎腺腺样囊性癌的侵袭中是必需的
文章出处:ONCOLOGY REPORTS 45: 1011-1022, 2021. 中国四川大学华西口腔医院口腔疾病研究中心
工作站使用情况:BAKER RUSKINN InvivO2 400 使用气体浓度:低氧(1 % O2 )
主要内容: 据报道,δ-like ligand 4 (Dll4)的高表达与多种恶性肿瘤的侵袭、转移和临床预后有关。我们之前的研究表明,集体细胞浸润是涎腺腺样囊性癌(SACC)的常见模式。然而,Dll4/Notch1 信号通路在集体入侵SACC 中的作用尚不清楚。本研究发现Dll4 在SACC 侵袭前部表达较高,这种表达的上调与实体瘤TNM 分级及转移复发率高密切相关。此外,Notch1 和Dll4 在侵袭前部的表达水平呈正相关,三维(3D)培养模型显示,侵袭前部先导细胞(leader 细胞)高表达Dll4,而细胞球体内的follower 细胞高表达Notch1 ;使用小干扰RNA 沉默Dll4 的表达可以减少SACC 细胞的迁移、侵袭和集体侵袭,而Notch1 的过表达挽救了这些能力;最后,在实验中,通过Dll4/Notch1 信号通路,SACC 的集体侵袭增加,该实验涉及到3D 凝胶、缺氧和与人内皮细胞共培养。提示Dll4/Notch1 信号通路可能参与SACC 的集体侵袭,这可能有助于提供SACC 治疗的潜在靶点。

Figure 2. Dll4 and Notch1 expression can be used as markers of leader and follower SACC cells as determined using a 3D culture. (A) SACC cells were subjected to three methods of 3D culture: (Aa) Soft agar suspension in 96‑well plates (magnification, x200), (Ab) the hanging drop technique (magnification, x40) and (Ac) using 96‑well ultra‑low attachment plates (magnification, x40). (B) Immunofluorescence results are shown for Dll4 expression (red) and Notch1 expression (green) in the 3D cultures (magnification, x200). SACC, salivary adenoid cystic carcinoma; Dll4, δ-like ligand 4; 3D, three-dimensional.

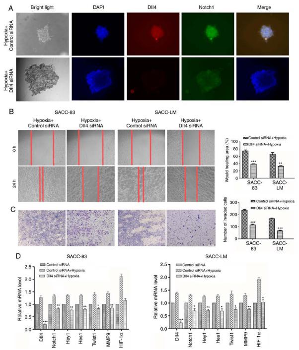
Figure 5. Hypoxia regulates SACC collective invasion via the Dll4/Notch1 signalling pathway. (A) Immunofluorescence results for Dll4 and Notch1 expression in SACC cells with or without Dll4 knockdown under hypoxia (magnification, x40). (B) The migration of SACC cells transfected with Dll4 siRNA‑ 3 or control siRNA under hypoxia (magnification, x100). (C) The invasion of SACC cells transfected with Dll4 siRNA-3 or control siRNA under hypoxia (magnification, x100). (D) The relative mRNA expression levels of Dll4, Notch1, Hey1, Hes1, Twist1, MMP9 and HIF1-α in SACC cells transfected with Dll4 siRNA-3 or control siRNA under hypoxia. The data are presented as the mean ± standard deviation (n=3). P<0.05, **P<0.01, ***P<0.001 vs. control siRNA + Hypoxia. SACC, salivary adenoid cystic carcinoma; Dll4, δ-like ligand 4; siRNA, small interfering RNA; Hey1, hairy/enhancer-of-split related with YRPW motif protein 1; Hes1, transcription factor HES-1; Twist1, Twist-related protein 1; HIF1-α, hypoxia-inducible factor 1-α.
侵袭前部先导细胞(leader 细胞)高表达Dll4,而细胞球体内的follower 细胞高表达Notch1(图2) ,表明Dll4 和Notch1 的表达可以作为leader 和follower SACC 细胞的标记;
IFC 染色提示Dll4 和Notch1 在侵袭细胞中高度表达(图5A),低氧条件下SACC 细胞迁移和侵袭能力增强,Dll4 沉默可部分抑制这种能力(图5B 和C);在低氧条件下,Dll4/Notch1 及其下游分子(Hey1, Hes1, HIF-1α, MMP9 和Twist1)表达水平升高,但在转染Dll4 siRNA 的SACC 细胞中观察到较低的表达水平(图5D);揭示低氧通过调节Dll4/Notch1 信号通路促进SACC 集体侵袭。