文章题目:Inhibitory effect of miR‑ 182‑ 5p on retinal neovascularization by targeting angiogenin and BDNF
miR‑182‑5p 通过靶向血管生成素和BDNF 对视网膜新生血管的抑制作用
文章出处:Mol Med Rep, 2022, 25: undefined. 中国上海海军医科大学长海医院眼科
工作站使用情况:Ruskinn Workstation
使用气体浓度:低氧(1% O2)
摘要:视网膜新生血管化(RNV)是一种严重威胁视力的疾病,通常由缺血性视网膜病变缺氧引起,发生于包括糖尿病性视网膜病变和早产儿视网膜病变在内的多种眼部疾病。在临床工作中,抗VEGF 疗法是治疗RNV 的首先策略。然而,并非所有病例都对抗VEGF 注射敏感,迫切需要开发抑制眼部疾病新生血管形成的新靶点。血管生成素(ANG)和脑源性神经营养因子(BDNF)与血管生成有关,尽管它们在RNV 中的调节和作用仍有待阐明。microRNA (miRNA)是一种小的非编码RNA,它可以通过降解转录物或抑制蛋白质翻译来调节靶蛋白。在目前的研究中,在缺氧条件下,在高氧诱导的视网膜病变小鼠模型和人视网膜微血管内皮细胞(HRECs)中探索了miRNA 介导的ANG 和BDNF 的调节。结果显示,在体内和体外都发现miR-1825 p 下调,ANG 和BDNF 上调。缺氧条件下,miR-1825 p 的过表达显著抑制HRECs 中ANG 和BDNF 的表达。此外,通过miR-1825 p 转染敲低ANG 和BDNF 显著改善了缺氧诱导的HRECs功能障碍,包括增强细胞活力,减少细胞迁移和改善管道完整性。总之,对血管紧张素和BDNF 的miRNA 依赖性调节表明在缺氧诱导的视网膜微血管反应中起着关键作用。基于miR-1825 p 的治疗可以影响ANG 和BDNF 的表达,证明了该靶点治疗RNV 疾病的潜力。

Figure 2. The expression levels of miR‑182‑5p, ANG and BDNF in HRECs under hypoxia. (A) miR‑182‑5p was downregulated by hypoxia in HRECs compared with normal condition detected by RT‑qPCR analysis. (B) Through RT‑qPCR performance, the transcriptional levels of ANG and BDNF were elevated compared with NC group in HRECs under hypoxic condition. (C) The western blots exhibited the increased expression of ANG and BDNF in hypoxic HRECs. (D) The quantitative analysis confirmed the significantly enhanced protein levels of ANG and BDNF caused by hypoxia in HRECs.

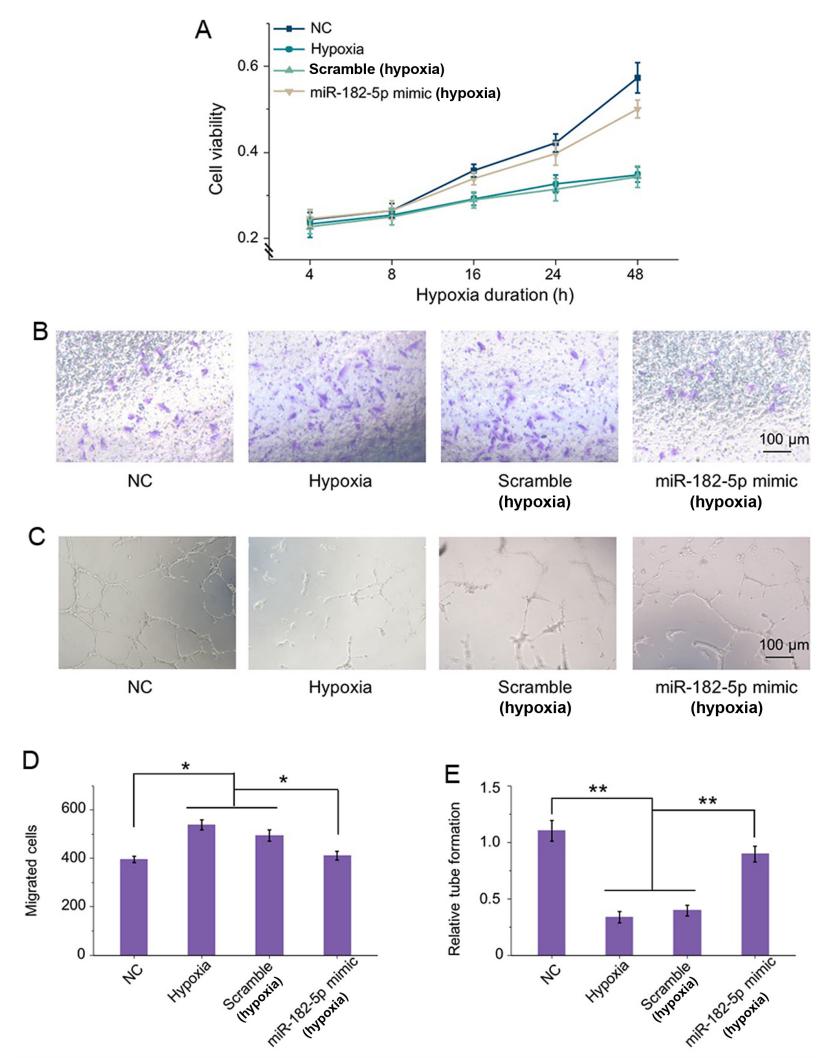
Figure 4. Effects of ANG and BDNF knockdown by miR‑ 182‑ 5p modulation on cell viability, cell migration and tube formation of HRECs under hypoxia. (A) MTS assay showed changes in the cell viability of HRECs under hypoxia following upregulation of miR‑ 182‑ 5p over time. (B) Representative photomi-crographs demonstrated the migrated cells in Transwell assays. Scale bar, 100‑ μm. (C) Angiogenic ability of HRECs under normal or hypoxic conditions detected by tube network formation. Scale bar, 100‑ μm. Semiquantitative analysis of (D) migrated cells and (E) relative tube formation ability. *P<0.05; **P<0.01 vs. relative control group (n=6). ANG, angiogenin; BDNF, brainderived neurotrophic factor; miR, microRNA; HRECs, human retinal microvascular endothelial cells; NC, negative control.

Figure 5. Overview of miR‑ 182‑ 5p on ameliorating retinal neovascularization by targeting ANG and BDNF. miR‑ 182‑ 5p protects HRECs functions by directly inhibiting ANG and BDNF under hypoxic condition or OIR model to ameliorate RNV. miR, microRNA; ANG, angiogenin; BDNF, brain‑ derived neurotrophic factor; HRECs, human retinal microvascular endothelial cells; OIR, oxygen‑ induced retinopathy; RNV, retinal neovascularization.
应用视网膜微血管内皮细胞HRECs 模拟RNV 条件下细胞缺氧环境,HRECs 在1%氧气条件下培养48h 或者72h。低氧在体外诱导HRECs miR - 182 - 5p 下调,并诱导ANG 和BDNF 的过表达(图2);
miR-182-5p 抑制ANG 和BDNF 改善缺氧HRECs 的细胞增殖、迁移和血管生成(图4);
miR-182-5p 通过在低氧条件或OIR 模型下直接抑制ANG 和BDNF 来改善RNV,从而保护HRECs 功能(图5)。