北京隆福佳生物科技有限公司代理商

7

手机商铺

qrcode
商家活跃:
产品热度:
  • NaN
  • 0.10000000000000009
  • 1.1
  • 0.10000000000000009
  • 3.1
代理商

北京隆福佳生物科技有限公司

入驻年限:7

  • 联系人:

    纪小姐

  • 所在地区:

    北京 石景山区

  • 业务范围:

    技术服务、实验室仪器 / 设备、细胞库 / 细胞培养、试剂、ELISA 试剂盒、抗体、耗材、论文服务、医疗器械

  • 经营模式:

    经销商 代理商

在线沟通

公司新闻/正文

文献解读——低氧与肿瘤巨噬细胞研究

768 人阅读发布时间:2024-07-09 15:15

文章题目:haracterizing Intercellular Communication of Pan-Cancer Reveals SPP1+ Tumor-Associated Macrophage Expanded in Hypoxia and Promoting Cancer Malignancy Through Single-Cell RNA-Seq Data

单细胞RNA-Seq数据揭示SPP1+肿瘤相关巨噬细胞在缺氧中扩张并促进癌症恶性

 

文章出处:rontiers in cell and developmental biology, 2021;广州华南理工大学生物与生物工程学院

 

工作站使用情况:MAWORDE GC-CT 低氧培养箱

使用气体 浓度:低氧(1% O2)

 

摘要:缺氧是肿瘤微环境(TME)的一个特征,是肿瘤进展的主要因素。然而,在单细胞分辨率下肿瘤相关非恶性细胞的

亚型鉴定以及它们如何影响缺氧下的癌症进展在很大程度上仍未被开发。在这里,作者使用来自 108 名患者的 424,194个单细胞的 RNA-seq 数据来鉴定癌细胞、基质细胞和免疫细胞的亚型,评估患者缺氧评分;同时也揭示了六种癌症类型中这些细胞之间潜在的相互作用信号。研究发现 SPP1+肿瘤相关巨噬细胞(TAM)亚群通过旁分泌模式与癌细胞相互作用,潜在地增强了上皮-间质转化(EMT);作者将 SPP1 作为 TAM 分泌因子优先作用于癌细胞,发现重组蛋白 SPP1 诱导的 A549 肺癌细胞的迁移表型和侵袭能力显著增强。此外,预后分析显示,在 6 种癌症类型中,SPP1 的高表达与较差的临床预后有关。基于单细胞数据,SPP1 在高缺氧巨噬细胞中的表达更高,通过体外实验进一步验证了 SPP1 在低氧培养的巨噬细胞中与常氧条件下相比表达上调。本研究阐明了缺氧 TME 中不同细胞亚型之间复杂相互作用的更清晰的潜在机制,并为缺氧病变中高比例 SPP1+TAM 患者的治疗靶点的开发提供了指导。

 

文献解读——低氧与肿瘤巨噬细胞研究

Figure 1. FIGURE 1 | Cell-type identification in pan-cancer. t-SNE map of single cells from cancer tissues to visualize cell-type clusters based on the expression of known marker genes [T/NK cells (CD2, CD3D, CD3E, CD3G, FGFBP2, XCL1, FCGR3A, KLRD1, and KLRF1), fibroblasts (FAP, PDPN, COL1A2, DCN, COL3A1, COL6A1, and LUM), myeloid cells (CD14, CD16, and CD68), mast cells (CMA1, MS4A2, TPSAB1, TPSB2, and CPA3), endothelial cells (PECAM1, VWF, ENG, PLVAP, and SELE), B/plasma cells (SLAMF7, CD79A, BLNK, FCRL5, and CD79A), and epithelial cells (EPCAM, KRT19, KRT7, KRT18, KRT1, DMKN, and KRT6C)].

 

文献解读——低氧与肿瘤巨噬细胞研究

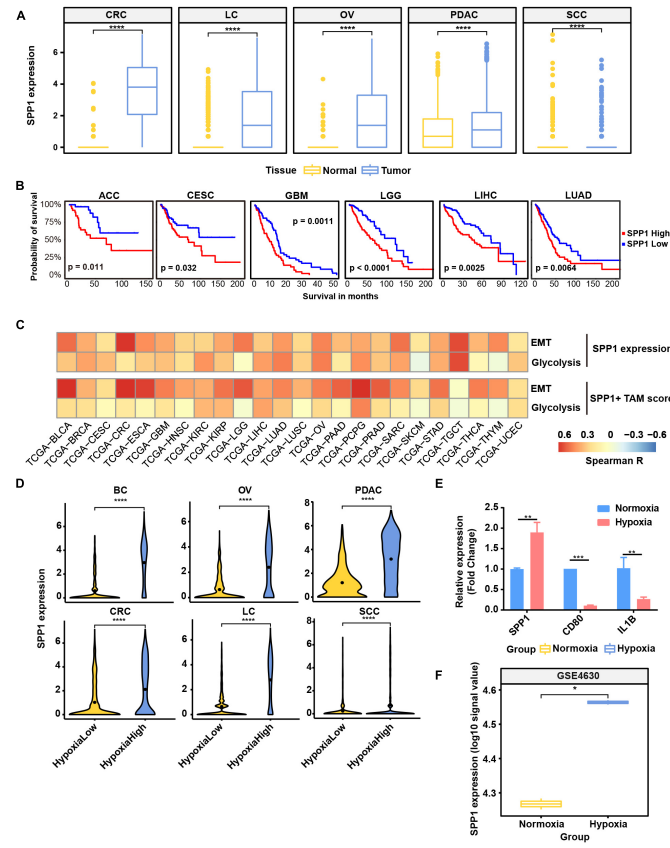
FIGURE 6 | SPP1 is related to poor prognosis and upregulated in hypoxia tumor microenvironment (TME) to promote malignant phenotype of cancer. (A) The expression of SPP1 in macrophage from tumor and normal samples. ****p 0.0001, twosided Wilcoxon rank sum test. (B) The Kaplan–Meier overall survival curves of The Cancer Genome Atlas (TCGA) patients grouped by gene expression of SPP1. (C) The correlation between SPP1 expression and SPP1+ TAM signature score with glycolysis score and EMT score in TCGA cancer samples. (D) Violin plot shows the SPP1 expression in hypoxiahigh and -low macrophages in six cancer types. (E) Relative mRNA expression of SPP1 and M1 marker genes in THP-1-derived macrophage exposed to hypoxia (1% O2) for 24 h. (F) The expression of SPP1 in macrophage exposed to hypoxia and normoxia from GSE4630 data.

 

小结:

1、 Thp -1 来源的 M0 巨噬细胞 37℃常氧下(21% O2, 5% CO2)或缺氧(1%O2, 5%的 CO2)分别培养 24 h;

2、 本研究确定了重要的细胞亚群及其之间的相互作用,这可能为理解肿瘤异质性和多样性不仅由遗传和表观遗传因素驱动,还由多种因素驱动,包括 TME 应激和肿瘤周围的其他细胞类型;

3、 一项差异分析表明,缺氧可能影响各种癌症类型的细胞外基质重塑、糖酵解和白细胞介素-10 信号激活。细胞间的相互作用表明不同细胞类型之间的紧密分子关系,这可能决定癌症的进展和预后,并且还促进了阻断SPP1+ TAMs 和癌细胞之间的相互作用信号或靶向癌症患者中 SPP1+ TAMs 的治疗剂的开发;虽然假设的配体和受体之间的相互作用分析和相关分析不能确定准确的因果关系,但这表明了体内细胞间相互作用的潜在作用;

4、 肿瘤由于 SPP1+ TAM 的丰度与 EMT、糖酵解和缺氧之间存在很强的相关性,因此 SPP1+ TAM 促进的 EMT 和糖酵解程序也可能被缺氧 TME 加速。M2 巨噬细胞极化与 TME 缺氧相关,从而促进肿瘤生长,我们进一步揭示了参与这一过程的特定分子,包括在 TAM 上表达的NRP1/NRP2 和 LAMP1;此外,在目前的研究中,缺氧是影响细胞间相互作用的一个关键因素。

 

北京隆福佳主要致力于低氧/厌氧领域设备的研发、生产和销售,在细胞产业方面,主要致力于低氧设备的研发生产与销售。涉及的相关产品有可用于细胞培养的细胞低氧培养小室,有用于保持细胞在所需环境下进行长期观察的显微镜观察小室,也有满足细胞低氧高压微环境的低氧微高压培养系统,还有应对客户高要求的集细胞培养、操作、观察于一体的,使细胞一直处于所需气体环境的低氧/厌氧工作站。在产品定制方面,隆福佳在现有的低氧设备综合箱基础上整合细实时细胞分析仪、细胞能量代谢仪、酶标仪、分子检测仪、显微镜观察系统等,达到所需低氧环境下进行细胞形态观察、细胞动态分析及细胞能量代谢分析等;可以说隆福佳从简单的低氧控制系统到高端的低氧工作站,均可提供产品一体化解决方案,可以定制,也可以整合仪器,为细胞生物学及微生物学研究提供强有力的设备和技术支持。

上一篇

干货分享——聊聊微生物共培养那些事

下一篇

文献解读——低氧与牙周韧带细胞研究

更多资讯

我的询价